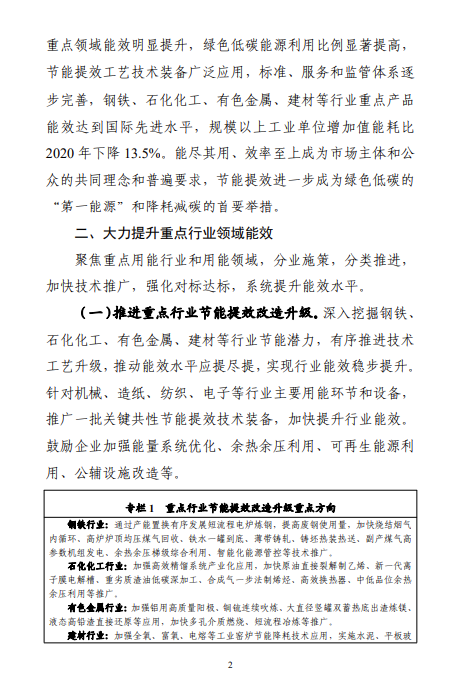
6月29日,工业和信息化部、生长刷新委、财务部、生态情形部、国资委、市场羁系总局等六部分联合宣布《工业能效提升行动妄想》。《妄想》明确支持具备条件的工业企业、工业园区建设工业绿色微电网,加速漫衍式光伏、疏散式风电、高效热泵、余热余压使用、智慧能源管控等一体化系统开发运行,推进多能高效互补使用。
勉励通过电力市场购置绿色电力,就近大规模高比例使用可再生能源。推动智能光伏立异升级和行业特色应用,立异“光伏+”模式,推进光伏发电多元结构。
文件原文如下:
工业和信息化部等六部分关于印发工业能效提升行动妄想的通知
工信部联节〔2022〕76号
各省、自治区、直辖市及妄想单列市、新疆生产建设兵团工业和信息化主管部分、生长刷新委、财务厅(局)、生态情形厅(局)、国资委、市场羁系局(厅、委),各省、自治区、直辖市通讯治理局,有关行业协会,有关中央企业:
现将《工业能效提升行动妄想》印发给你们,请连系现实,认真贯彻落实。
工业和信息化部
国家生长刷新委
财务部
生态情形部
国务院国资委
市场羁系总局
2022年6月23日













